您好;欢迎访问氯气阀/切断阀-中核氯氨阀门科技股份有限公司官方网站官方网站! 股权代码:200711

收藏网站 | 在线留言 | 公司简介

电话:15093747665

新闻动态

news

所在的位置:首页 > 新闻动态

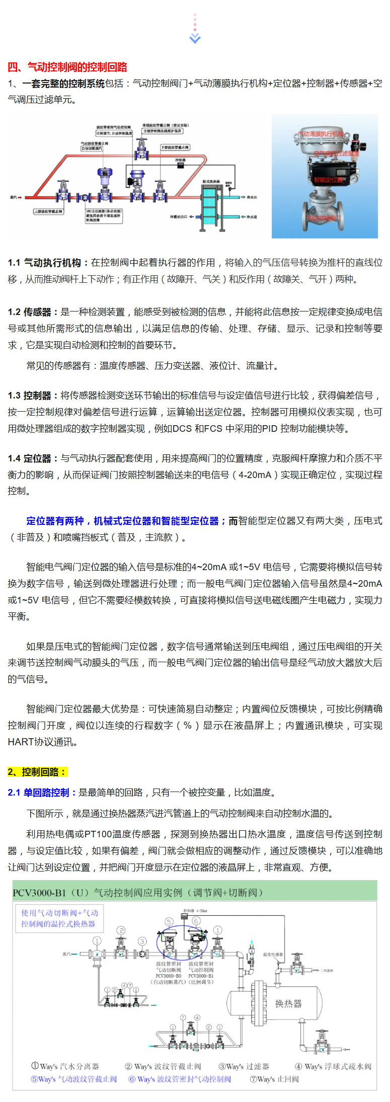
控制阀的控制原理和控制回路

发布时间:2026-03-26 点击次数:次

2026-03-26_101656_01

2026-03-26_101656_02

2026-03-26_101656_03

2026-03-26_101656_04

版权所有 CopyRight © 2019 氯气阀/切断阀-中核氯氨阀门科技股份有限公司官方网站 豫ICP备16009258号 
  • map
    查看地图
  • 15093747665
    咨询热线
  • message
    短信咨询